中文版
|
ENGLISH
网站首页
部门介绍
新闻
规章制度
通知公告
下载中心
网站首页
>
通知公告
>
正文
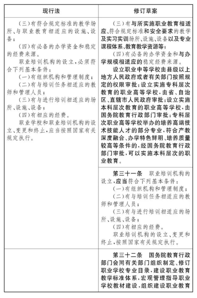
教育法修改前后对照表
发布时间:2023-03-09
文章来源:
浏览次数:
关闭
打印
责任编辑:党政办
友情链接